师生一起学
  • 网站首页
  • 信息课程资源
    • 三年级课件
    • 四年级课件
    • 五年级课件
    • 六年级课件
    • 七年级课件
    • 试卷
  • 科学课程资源
  • 教材计划
    • 三年级教材计划
    • 四年级教材计划
    • 五年级教材计划
    • 六年级教材计划
  • 少儿编程
    • 电子书
    • 编程课件
    • 视频教程
  • 知识问答
  • 开学第一课
登录

网红资料

  • 最新
  • 热度
  • 更新
  • 评论
  • 随机
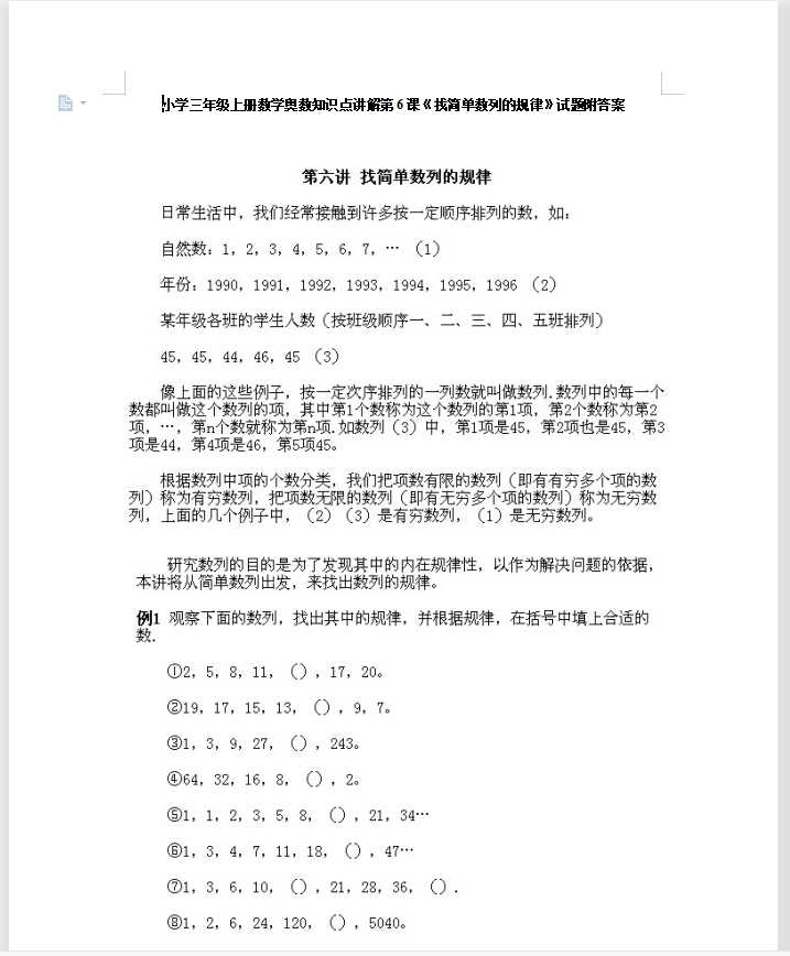
小学三年级上册数学奥数知识点讲解第6课《找简单数列的规律》试题附答案(DOC文档13页电子档下载)
三年级奥数

小学三年级上册数学奥数知识点讲解第6课《找简单数列的规律》试题附答案(DOC文档13页电子档下载)

小学三年级上册数学奥数知识点讲解第6课《找简单数列的规律》试题附答案(DOC文档13页电子档...
5 年前 890
小升初数学知识点汇总(DOC文档共18页电子版下载)
小升初数学

小升初数学知识点汇总(DOC文档共18页电子版下载)

倍,求另一个数是多少。( 6) 解答除法应用题:a把一个数平均分成几份,求每一份是多少的应用...
5 年前 751
师生一起学

师生一起学为您提供小学初中信息技术优质备课教学课件资源,包括:信息技术课件PPT/教案/教学设计/教学计划/少儿编程等。

外部推荐
国家中小学智慧教育平台师生一起学---微信公众号关于本站
微信客服
微信公众

师生一起学

周一至周日 8:00-22:00

(欢迎前来咨询)

合作咨询

Copyright © 2023 - All rights reserved || 网站备案:蜀ICP备2024103379号 | |

  • 首页
  • 课程资源
  • 教材计划
  • 我的
  • 顶部
开通亲,登录后可下载对应资源
普通登录
QQ
微信
微博