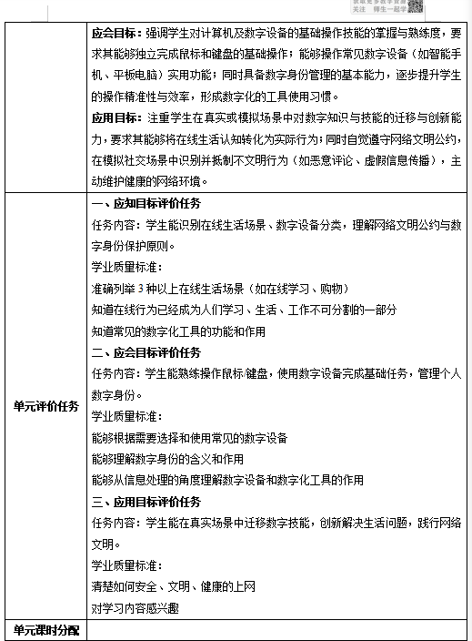
信息科技三年级上册第一单元分析解读,供6页,包含单元内分析、学科要素分析、学科内分析(横向和纵向)、跨学科分析、学情分析、核心素养分析、目标及评价任务分析、课时分配及单元作业设计,可更改,内容如下:

声明:本站所有文章,如无特殊说明或标注,均为本站原创发布。任何个人或组织,在未征得本站同意时,禁止复制、盗用、采集、发布本站内容到任何网站、书籍等各类媒体平台。如若本站内容侵犯了原著者的合法权益,可联系我们进行处理。
信息科技三年级上册第一单元分析解读,供6页,包含单元内分析、学科要素分析、学科内分析(横向和纵向)、跨学科分析、学情分析、核心素养分析、目标及评价任务分析、课时分配及单元作业设计,可更改,内容如下:
