
本试题基于核心素养四个目标入手,共68题,
其中单选28,多选15,判断20,开放题5,含答案解析。
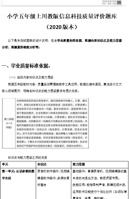
附小学五年级上川教版信息科技质量评价知识点复习
试题详情请见公众号页面介绍:
目录如上,部分内容如下:


声明:本站所有文章,如无特殊说明或标注,均为本站原创发布。任何个人或组织,在未征得本站同意时,禁止复制、盗用、采集、发布本站内容到任何网站、书籍等各类媒体平台。如若本站内容侵犯了原著者的合法权益,可联系我们进行处理。

本试题基于核心素养四个目标入手,共68题,
其中单选28,多选15,判断20,开放题5,含答案解析。
附小学五年级上川教版信息科技质量评价知识点复习
试题详情请见公众号页面介绍:
目录如上,部分内容如下:

