师生一起学
  • 网站首页
  • 信息课程资源
    • 三年级课件
    • 四年级课件
    • 五年级课件
    • 六年级课件
    • 七年级课件
    • 试卷
  • 科学课程资源
  • 教材计划
    • 三年级教材计划
    • 四年级教材计划
    • 五年级教材计划
    • 六年级教材计划
  • 少儿编程
    • 电子书
    • 编程课件
    • 视频教程
  • 知识问答
  • 开学第一课
登录

五年级奥数

  • 最新
  • 热度
  • 更新
  • 评论
  • 随机
【打印版】五年级奥数核心技巧精讲与印证题500道【201页PDF文档】百度网盘下载
五年级奥数

【打印版】五年级奥数核心技巧精讲与印证题500道【201页PDF文档】百度网盘下载

无论是小学还是以后进入中学,学习数学都不需要具备奥数的基础,但是有学过奥数的学生,尤其是奥数...
3 年前 2.5K
小学1-6年级奥数教材电子版,从课本到奥数小学全套教材百度网盘下载
二年级奥数

小学1-6年级奥数教材电子版,从课本到奥数小学全套教材百度网盘下载

对于绝大多数学生来说,这本书是我极力推荐的。应该说,适用这本书的学生范围非常广,我的感觉是,...
4 年前 21.3K
学而思小学奥数讲义教材PDF文档,小学五年级奥数学习资料14份PDF文档百度网盘下载
五年级奥数

学而思小学奥数讲义教材PDF文档,小学五年级奥数学习资料14份PDF文档百度网盘下载

小学五年级后,奥数学习资料哪里能下载?这里推荐一套学而思名师内部培训资料下载,欢迎家长们使用...
4 年前 8.4K
【VIP下载】共40讲小学五年级奥数学习资料题大全5年级奥数题下载
五年级奥数

【VIP下载】共40讲小学五年级奥数学习资料题大全5年级奥数题下载

第1讲 平均数(一)一、知识要点把几个不相等的数,在总数不变的条件下,通过移多补少,使它们完...
4 年前 962
小学5年级奥数与数学思维训练(下册)【91页】(doc文档共91页电子版下载)
五年级奥数

小学5年级奥数与数学思维训练(下册)【91页】(doc文档共91页电子版下载)

第一章 数与计算∙∙∙∙∙∙∙∙∙∙∙∙∙∙∙∙∙∙∙∙∙∙∙∙∙∙∙∙∙∙∙∙∙∙∙∙∙∙...
5 年前 912
小学5年级奥数与数学思维训练(上册)【73页】(doc文档共73页电子版下载)
五年级奥数

小学5年级奥数与数学思维训练(上册)【73页】(doc文档共73页电子版下载)

第一章 空间与图形(一)··································...
5 年前 1.6K
小学五年级奥数(数学思维)通用培训教材【101页】(DOC文档101页电子档下载)
五年级奥数

小学五年级奥数(数学思维)通用培训教材【101页】(DOC文档101页电子档下载)

目       录第一章  数与计算…………………………………………第一讲  估值问题………...
5 年前 878
【数学】学而思网校内部奥数习题集.5-6年级(DOC文档41页电子档下载)
五年级奥数

【数学】学而思网校内部奥数习题集.5-6年级(DOC文档41页电子档下载)

内部习题集——第一套一、填空题:=(  )在下列的数字上加上循环点,使不等式能够变正确:91...
5 年前 4.3K
小学五年级下册数学奥数知识点讲解第4课《最大公约数和最小公陪数》试题附答案(DOC文档8页电子档下载)
五年级奥数

小学五年级下册数学奥数知识点讲解第4课《最大公约数和最小公陪数》试题附答案(DOC文档8页电子档下载)

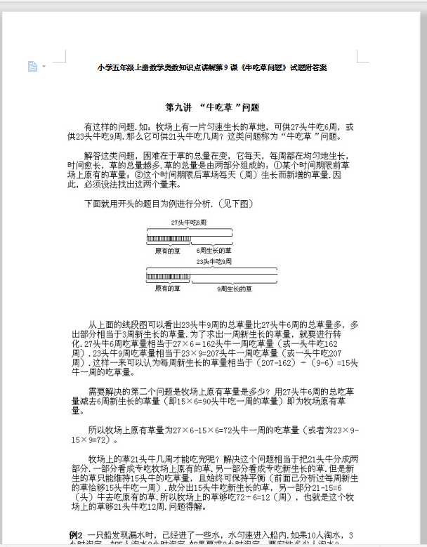
小学五年级下册数学奥数知识点讲解第4课《最大公约数和最小公陪数》试题附答案(DOC文档8页电...
5 年前 699
小学五年级上册数学奥数知识点讲解第2课《质数、合数和分解质因数》试题附答案(DOC文档7页电子档下载)
五年级奥数

小学五年级上册数学奥数知识点讲解第2课《质数、合数和分解质因数》试题附答案(DOC文档7页电子档下载)

小学五年级上册数学奥数知识点讲解第2课《质数、合数和分解质因数》试题附答案(DOC文档7页电...
5 年前 1.2K
1/41234下一页
师生一起学

师生一起学为您提供小学初中信息技术优质备课教学课件资源,包括:信息技术课件PPT/教案/教学设计/教学计划/少儿编程等。

外部推荐
国家中小学智慧教育平台师生一起学---微信公众号关于本站
微信客服
微信公众

师生一起学

周一至周日 8:00-22:00

(欢迎前来咨询)

合作咨询

Copyright © 2023 - All rights reserved || 网站备案:蜀ICP备2024103379号 | |

  • 首页
  • 课程资源
  • 教材计划
  • 我的
  • 顶部
开通亲,登录后可下载对应资源
普通登录
QQ
微信
微博