师生一起学
  • 网站首页
  • 信息课程资源
    • 三年级课件
    • 四年级课件
    • 五年级课件
    • 六年级课件
    • 七年级课件
    • 试卷
  • 科学课程资源
  • 教材计划
    • 三年级教材计划
    • 四年级教材计划
    • 五年级教材计划
    • 六年级教材计划
  • 少儿编程
    • 电子书
    • 编程课件
    • 视频教程
  • 知识问答
  • 开学第一课
登录

四年级数学

  • 最新
  • 热度
  • 更新
  • 评论
  • 随机
[高思数学思维]小学四年级上册竞赛数学同步课程20节完整版 MP4视频,百度网盘下载
四年级网课视频

[高思数学思维]小学四年级上册竞赛数学同步课程20节完整版 MP4视频,百度网盘下载

小学四年级上学期数学思维训练,推荐给孩子们这套课程,适合在课后和周末提升孩子的数学能力,欢迎...
3 年前 1.8K
[高思数学思维]小学四年级下册竞赛数学同步课程20节完整版 MP4视频,百度网盘下载
四年级网课视频

[高思数学思维]小学四年级下册竞赛数学同步课程20节完整版 MP4视频,百度网盘下载

小学四年级下学期开学,数学成绩还不错的孩子如何进一步的提高自己的数学能力?今天给孩子们推荐一...
3 年前 1.2K
沪江网校 小学数学思维计算班(适合小学三四年级)MP4视频课+PDF讲义文档 百度网盘下载
六年级网课视频

沪江网校 小学数学思维计算班(适合小学三四年级)MP4视频课+PDF讲义文档 百度网盘下载

本课程适合:①小学三、四年级,平时数学成绩不错的学生;②小学二年级,已经掌握三位数加法、减法...
3 年前 1.2K
学而思小学奥数讲义教材PDF文档,小学四年级奥数学习资料14份PDF文档百度网盘下载
四年级奥数

学而思小学奥数讲义教材PDF文档,小学四年级奥数学习资料14份PDF文档百度网盘下载

小学四年级奥数学习资料怎么下载?这里推荐给大家一份学而思的内部奥数培训资料;学而思小学奥数讲...
4 年前 4.3K
小学四年级下册数学奥数知识点讲解第12课《数字综合题选讲》试题附答案(DOC文档11页电子档下载)
四年级奥数

小学四年级下册数学奥数知识点讲解第12课《数字综合题选讲》试题附答案(DOC文档11页电子档下载)

小学四年级下册数学奥数知识点讲解第12课《数字综合题选讲》试题附答案(DOC文档11页电子档...
4 年前 715
小学四年级下册数学奥数知识点讲解第15课《数学竞赛试题选讲》试题附答案(DOC文档9页电子档下载)
四年级奥数

小学四年级下册数学奥数知识点讲解第15课《数学竞赛试题选讲》试题附答案(DOC文档9页电子档下载)

小学四年级下册数学奥数知识点讲解第15课《数学竞赛试题选讲》试题附答案(DOC文档9页电子档...
4 年前 701
小学四年级上册数学奥数知识点讲解第13课《数学竞赛试题选讲》试题附答案(DOC文档14页电子档下载)
四年级奥数

小学四年级上册数学奥数知识点讲解第13课《数学竞赛试题选讲》试题附答案(DOC文档14页电子档下载)

小学四年级上册数学奥数知识点讲解第13课《数学竞赛试题选讲》试题附答案(DOC文档14页电子...
4 年前 780
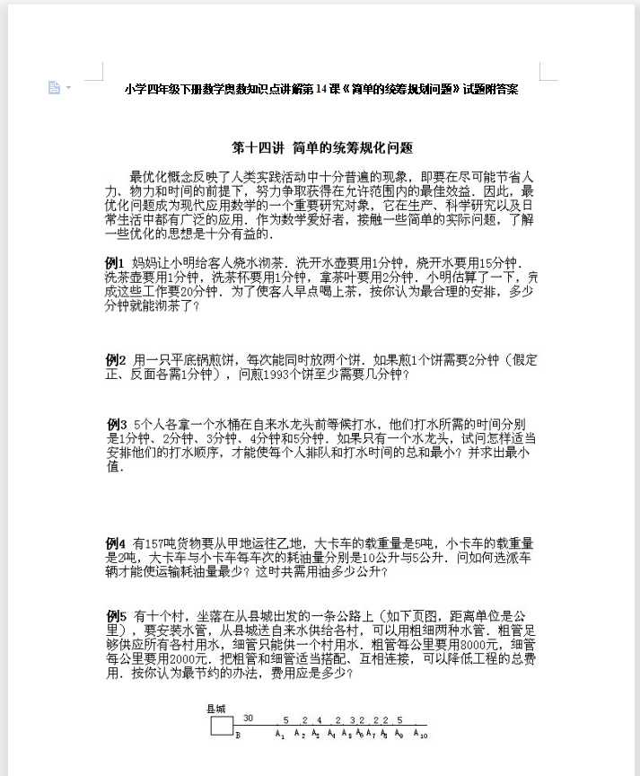
小学四年级下册数学奥数知识点讲解第14课《简单的统筹规划问题》试题附答案(DOC文档9页电子档下载)
四年级奥数

小学四年级下册数学奥数知识点讲解第14课《简单的统筹规划问题》试题附答案(DOC文档9页电子档下载)

小学四年级下册数学奥数知识点讲解第14课《简单的统筹规划问题》试题附答案(DOC文档9页电子...
4 年前 593
小学四年级上册数学奥数知识点讲解第12课《填横式2》试题附答案(DOC文档11页电子档下载)
四年级奥数

小学四年级上册数学奥数知识点讲解第12课《填横式2》试题附答案(DOC文档11页电子档下载)

小学四年级上册数学奥数知识点讲解第12课《填横式2》试题附答案(DOC文档11页电子档下载)
4 年前 805
小学四年级下册数学奥数知识点讲解第13课《三角形的等积变形》试题附答案(DOC文档14页电子档下载)
四年级奥数

小学四年级下册数学奥数知识点讲解第13课《三角形的等积变形》试题附答案(DOC文档14页电子档下载)

小学四年级下册数学奥数知识点讲解第13课《三角形的等积变形》试题附答案(DOC文档14页电子...
4 年前 654
1/41234下一页
师生一起学

师生一起学为您提供小学初中信息技术优质备课教学课件资源,包括:信息技术课件PPT/教案/教学设计/教学计划/少儿编程等。

外部推荐
国家中小学智慧教育平台师生一起学---微信公众号关于本站
微信客服
微信公众

师生一起学

周一至周日 8:00-22:00

(欢迎前来咨询)

合作咨询

Copyright © 2023 - All rights reserved || 网站备案:蜀ICP备2024103379号 | |

  • 首页
  • 课程资源
  • 教材计划
  • 我的
  • 顶部
开通亲,登录后可下载对应资源
普通登录
QQ
微信
微博