师生一起学
  • 网站首页
  • 信息课程资源
    • 三年级课件
    • 四年级课件
    • 五年级课件
    • 六年级课件
    • 七年级课件
    • 试卷
  • 科学课程资源
  • 教材计划
    • 三年级教材计划
    • 四年级教材计划
    • 五年级教材计划
    • 六年级教材计划
  • 少儿编程
    • 电子书
    • 编程课件
    • 视频教程
  • 知识问答
  • 开学第一课
登录

小升初数学

  • 最新
  • 热度
  • 更新
  • 评论
  • 随机
1-6年级小学数学最容易错的应用题难题选解(pdf文档41页电子档下载)
小升初数学

1-6年级小学数学最容易错的应用题难题选解(pdf文档41页电子档下载)

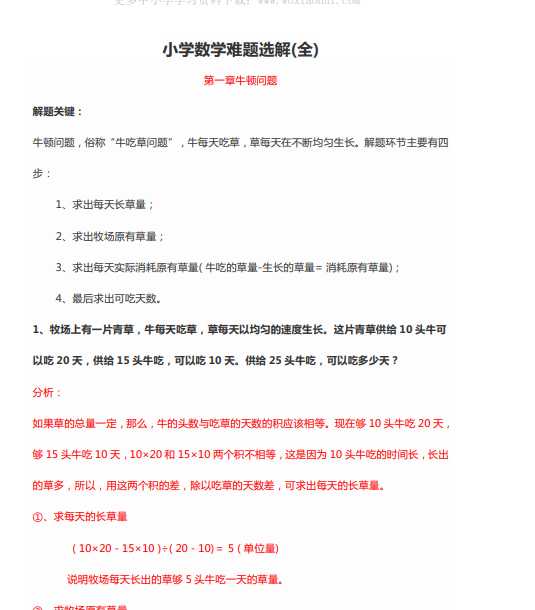
小学数学难题选解(全)第一章牛顿问题解题关键:牛顿问题,俗称“牛吃草问题”,牛每天吃草,草每...
4 年前 1.3K
【数学】10大招秘诀玩转小学速算(pdf文档23页电子档下载)
小升初数学

【数学】10大招秘诀玩转小学速算(pdf文档23页电子档下载)

【数学】10大招秘诀玩转小学速算(pdf文档23页电子档下载)
4 年前 1.2K
小学数学老师贴心整理:用“顺口溜”记重要知识点,让孩子爱上数学!(pdf文档22电页子档下载)
小升初数学

小学数学老师贴心整理:用“顺口溜”记重要知识点,让孩子爱上数学!(pdf文档22电页子档下载)

小学数学老师贴心整理:用“顺口溜”记重要知识点,让 孩子爱上数学! 乘法口诀儿歌 一只青蛙一...
4 年前 1.3K
小学数学老师把1-6年级知识点编成儿歌,朗朗上口,家长一定要收藏好!(pdf文档22电页子档下载)
小升初数学

小学数学老师把1-6年级知识点编成儿歌,朗朗上口,家长一定要收藏好!(pdf文档22电页子档下载)

小学数学老师把 1-6 年级知识点编成儿歌,朗 朗上口,家长一定要收藏好! 乘法口诀儿歌 一...
4 年前 943
小学数学老师:班上58人,55人满分!只是因为将它熟记于心!(pdf文档8电页子档下载)
小升初数学

小学数学老师:班上58人,55人满分!只是因为将它熟记于心!(pdf文档8电页子档下载)

小学数学老师:班上58人,55人满分!只是因为将它熟记于心!(pdf文档8电页子档下载)
4 年前 1.4K
小学数学公式大全(完整版)(pdf文档10电页子档下载)
小升初数学

小学数学公式大全(完整版)(pdf文档10电页子档下载)

小学数学公式大全(完整版)(pdf文档10电页子档下载)
4 年前 609
小学数学概念顺口溜,死记不如巧背(为孩子转了!)(pdf文档3电页子档下载)
小升初数学

小学数学概念顺口溜,死记不如巧背(为孩子转了!)(pdf文档3电页子档下载)

小学数学概念顺口溜,死记不如巧背(为孩子 转了!)认识整时 小小指针真有趣,我们都来试一试,...
4 年前 481
小学数学儿歌20首,假期趣味学数学,记忆更轻松!(pdf文档8电页子档下载)
小升初数学

小学数学儿歌20首,假期趣味学数学,记忆更轻松!(pdf文档8电页子档下载)

小学数学儿歌 20 首,假期趣味学数学,记忆 更轻松!1~10 数字教学儿歌1 像铅笔能写字...
4 年前 1.2K
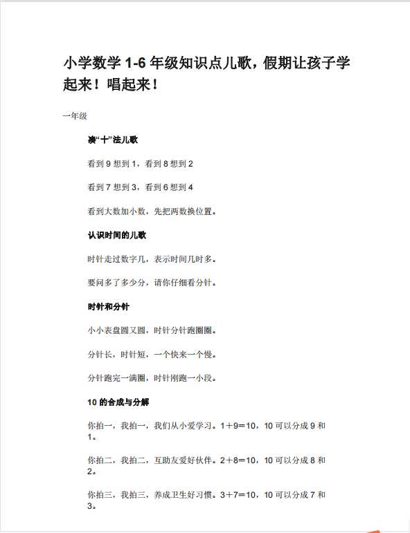
小学数学1-6年级知识点儿歌,假期让孩子学起来!唱起来!(pdf文档13电页子档下载)
小升初数学

小学数学1-6年级知识点儿歌,假期让孩子学起来!唱起来!(pdf文档13电页子档下载)

小学数学 1-6 年级知识点儿歌,假期让孩子学 起来!唱起来! 一年级凑“十”法儿歌 看到 ...
4 年前 840
小学数学应用题口诀(pdf文档12电页子档下载)
小升初数学

小学数学应用题口诀(pdf文档12电页子档下载)

小学数学应用题口诀(pdf文档12电页子档下载)
4 年前 1.1K
3/25 上一页123456下一页
师生一起学

师生一起学为您提供小学初中信息技术优质备课教学课件资源,包括:信息技术课件PPT/教案/教学设计/教学计划/少儿编程等。

外部推荐
国家中小学智慧教育平台师生一起学---微信公众号关于本站
微信客服
微信公众

师生一起学

周一至周日 8:00-22:00

(欢迎前来咨询)

合作咨询

Copyright © 2023 - All rights reserved || 网站备案:蜀ICP备2024103379号 | |

  • 首页
  • 课程资源
  • 教材计划
  • 我的
  • 顶部
开通亲,登录后可下载对应资源
普通登录
QQ
微信
微博