师生一起学
  • 网站首页
  • 信息课程资源
    • 三年级课件
    • 四年级课件
    • 五年级课件
    • 六年级课件
    • 七年级课件
    • 试卷
  • 科学课程资源
  • 教材计划
    • 三年级教材计划
    • 四年级教材计划
    • 五年级教材计划
    • 六年级教材计划
  • 少儿编程
    • 电子书
    • 编程课件
    • 视频教程
  • 知识问答
  • 开学第一课
登录

小升初语文

  • 最新
  • 热度
  • 更新
  • 评论
  • 随机
小升初语文知识点汇编- 写作指导5通用版本(DOC文档2页电子档下载)
小升初语文

小升初语文知识点汇编- 写作指导5通用版本(DOC文档2页电子档下载)

作文写景状物1、掌握定点观察、描写景物的方法。写景状物就是指在观察的基础上,把自然景色或一些...
4 年前 505
小升初语文一本通-成语积累运用4通用版(1)(DOC文档3页电子档下载)
小升初语文

小升初语文一本通-成语积累运用4通用版(1)(DOC文档3页电子档下载)

升初语文一本通:成语积累与运用4感情色彩易错的成语褒词误用贬义夙兴夜寐:早起晚睡。形容勤奋。...
4 年前 1.0K
小升初语文一本通-病句2通用版(DOC文档2页电子档下载)
小升初语文

小升初语文一本通-病句2通用版(DOC文档2页电子档下载)

小升初语文备考之病句21、下列各题没有语病的一项是(B)A、睡眠三忌:一忌睡前不可恼怒,二忌...
4 年前 554
小升初语文知识点汇编- 写作指导4通用版本(DOC文档1页电子档下载)
小升初语文

小升初语文知识点汇编- 写作指导4通用版本(DOC文档1页电子档下载)

作文(二)叙事1、掌握记叙一件事的方法。所谓叙事,就是以完整地叙述一件事的发生、发展、结局来...
4 年前 356
小升初语文一本通-成语积累运用3通用版(DOC文档2页电子档下载)
小升初语文

小升初语文一本通-成语积累运用3通用版(DOC文档2页电子档下载)

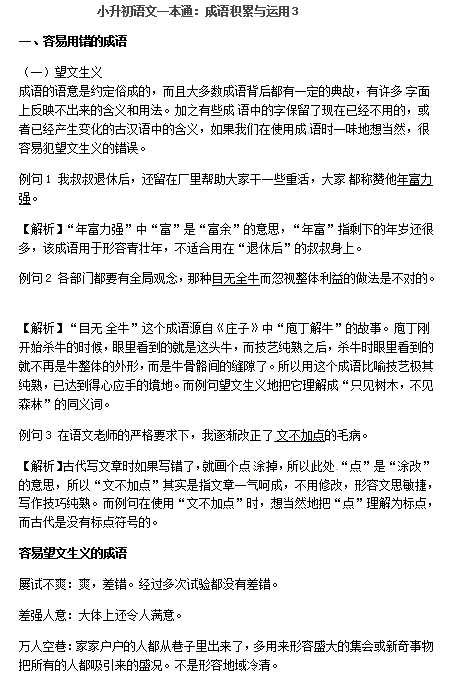
小升初语文一本通:成语积累与运用3一、容易用错的成语(一)望文生义成语的语意是约定俗成的,而...
4 年前 886
小升初语文一本通-病句1通用版(DOC文档2页电子档下载)
小升初语文

小升初语文一本通-病句1通用版(DOC文档2页电子档下载)

小升初语文备考之病句1  学习目标1、知识与能力:学习并掌握《考纲》中规定的六种常见病句类型...
4 年前 905
小升初语文知识点汇编- 汉 语 拼 音1通用版本(DOC文档3页电子档下载)
小升初语文

小升初语文知识点汇编- 汉 语 拼 音1通用版本(DOC文档3页电子档下载)

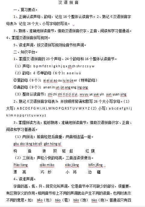
汉 语 拼 音一、复习要点。1、正确认读声母、韵母,记住16个整体认读音节。2、熟记《汉语拼...
4 年前 534
小升初语文一本通-句子排序1通用版(DOC文档2页电子档下载)
小升初语文

小升初语文一本通-句子排序1通用版(DOC文档2页电子档下载)

组句子,理解它们的主要内容; 第二步,综合各句的意思,想想这些话主要说的是什么内容;...
4 年前 438
小升初语文一本通-成语积累运用2通用版(DOC文档2页电子档下载)
小升初语文

小升初语文一本通-成语积累运用2通用版(DOC文档2页电子档下载)

小升初语文一本通:成语积累与运用2二.成语典故有不少成语是从神话、寓言、历史故事和古代诗文中...
4 年前 643
小升初语文一本通-把字句、被字句1通用版(DOC文档3页电子档下载)
小升初语文

小升初语文一本通-把字句、被字句1通用版(DOC文档3页电子档下载)

小升初把字句和被字句 讲解把字句:例句:1、乌云把太阳遮住了。    2、妈妈把屋子收拾干净...
4 年前 761
10/22 上一页78910111213下一页
师生一起学

师生一起学为您提供小学初中信息技术优质备课教学课件资源,包括:信息技术课件PPT/教案/教学设计/教学计划/少儿编程等。

外部推荐
国家中小学智慧教育平台师生一起学---微信公众号关于本站
微信客服
微信公众

师生一起学

周一至周日 8:00-22:00

(欢迎前来咨询)

合作咨询

Copyright © 2023 - All rights reserved || 网站备案:蜀ICP备2024103379号 | |

  • 首页
  • 课程资源
  • 教材计划
  • 我的
  • 顶部
开通亲,登录后可下载对应资源
普通登录
QQ
微信
微博