师生一起学
  • 网站首页
  • 信息课程资源
    • 三年级课件
    • 四年级课件
    • 五年级课件
    • 六年级课件
    • 七年级课件
    • 试卷
  • 科学课程资源
  • 教材计划
    • 三年级教材计划
    • 四年级教材计划
    • 五年级教材计划
    • 六年级教材计划
  • 少儿编程
    • 电子书
    • 编程课件
    • 视频教程
  • 知识问答
  • 开学第一课
登录

小升初语文

  • 最新
  • 热度
  • 更新
  • 评论
  • 随机
吉林省某市小升初语文真卷含答案(PDF文档共6页电子版下载)
小升初语文

吉林省某市小升初语文真卷含答案(PDF文档共6页电子版下载)

吉林省某市小升初语文真卷含答案(PDF文档共6页电子版下载)
4 年前 166
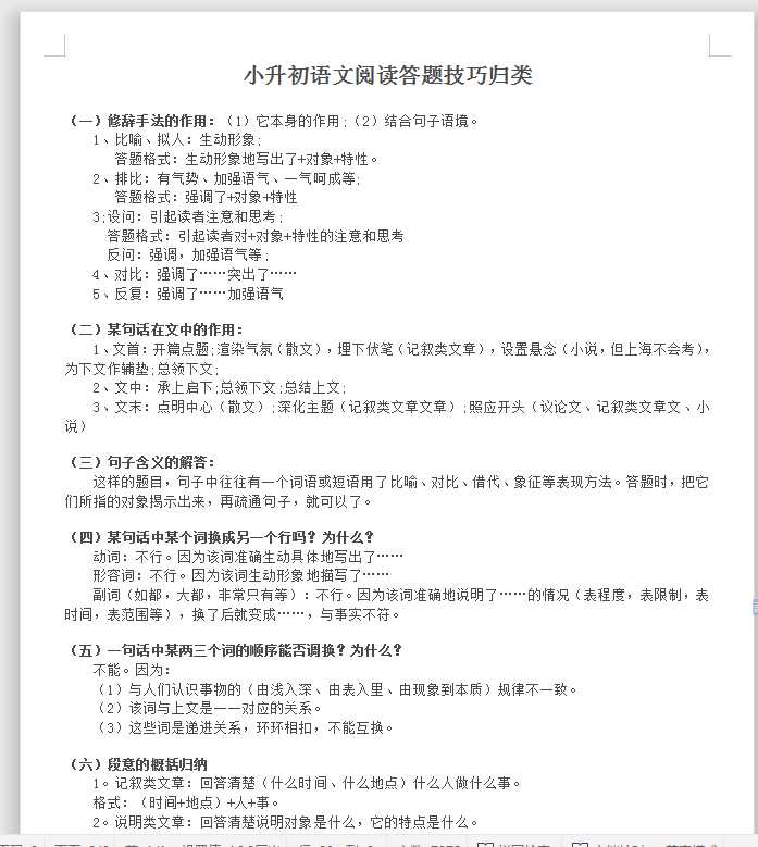
小升初语文阅读答题技巧归类(DOC文档共6页电子版下载)
小升初语文

小升初语文阅读答题技巧归类(DOC文档共6页电子版下载)

小升初语文阅读答题技巧归类(一)修辞手法的作用:(1)它本身的作用;(2)结合句子语境。1、...
4 年前 362
湖北省武汉市某重点中学招生语文真卷含答案(PDF文档共7页电子版下载)
小升初语文

湖北省武汉市某重点中学招生语文真卷含答案(PDF文档共7页电子版下载)

湖北省武汉市某重点中学招生语文真卷含答案(PDF文档共7页电子版下载)
4 年前 132
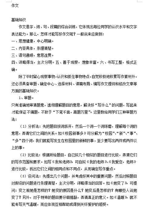
小升初语文知识点汇编- 写作指导1通用版本(DOC文档2页电子档下载)
小升初语文

小升初语文知识点汇编- 写作指导1通用版本(DOC文档2页电子档下载)

文基础知识作文是字、词、句、段篇的综合训练,它体现出每位同学的认识水平和文字表达能力。那么,...
4 年前 479
小升初-阶段要掌握的常用歇后语汇总(4页pdf文档)电子档可打印版资料下载
小升初语文

小升初-阶段要掌握的常用歇后语汇总(4页pdf文档)电子档可打印版资料下载

小升初-阶段要掌握的常用歇后语汇总(4页pdf文档)电子档可打印版资料下载语文歇后语累积动物...
5 年前 554
22/22 上一页171819202122
师生一起学

师生一起学为您提供小学初中信息技术优质备课教学课件资源,包括:信息技术课件PPT/教案/教学设计/教学计划/少儿编程等。

外部推荐
国家中小学智慧教育平台师生一起学---微信公众号关于本站
微信客服
微信公众

师生一起学

周一至周日 8:00-22:00

(欢迎前来咨询)

合作咨询

Copyright © 2023 - All rights reserved || 网站备案:蜀ICP备2024103379号 | |

  • 首页
  • 课程资源
  • 教材计划
  • 我的
  • 顶部
开通亲,登录后可下载对应资源
普通登录
QQ
微信
微博