师生一起学
  • 网站首页
  • 信息课程资源
    • 三年级课件
    • 四年级课件
    • 五年级课件
    • 六年级课件
    • 七年级课件
    • 试卷
  • 科学课程资源
  • 教材计划
    • 三年级教材计划
    • 四年级教材计划
    • 五年级教材计划
    • 六年级教材计划
  • 少儿编程
    • 电子书
    • 编程课件
    • 视频教程
  • 知识问答
  • 开学第一课
登录

数学文档

  • 最新
  • 热度
  • 更新
  • 评论
  • 随机
8小学一年级下册数学北师大版知识要点汇总(PDF文档共9页电子版下载)
一年级数学

8小学一年级下册数学北师大版知识要点汇总(PDF文档共9页电子版下载)

小学一年级下册数学北师大版知识要点汇总
4 年前 816
8小学六年级上册数学苏教版知识要点汇总(PDF文档共9页电子版下载)
六年级数学

8小学六年级上册数学苏教版知识要点汇总(PDF文档共9页电子版下载)

小学六年级上册数学苏教版知识要点汇总
4 年前 554
8 6年级下册数学十大期末重难点题(PDF文档共7页电子版下载)
六年级数学

8 6年级下册数学十大期末重难点题(PDF文档共7页电子版下载)

6年级下册数学十大期末重难点题重点题一长方体油箱长 50 厘米,宽 35 厘米,高 20 厘...
4 年前 688
8小学一年级数学下册期中考试题专项训练(word文档4页)学习资料下载
一年级数学

8小学一年级数学下册期中考试题专项训练(word文档4页)学习资料下载

小学一年级数学下册期中考试题专项训练(word文档4页)学习资料下载
4 年前 340
7人教小学一年级(下册)期末冲刺方法技能提升卷(一)计算的挑战(PDF 4页)学习资料下载
一年级数学

7人教小学一年级(下册)期末冲刺方法技能提升卷(一)计算的挑战(PDF 4页)学习资料下载

人教小学一年级(下册)期末冲刺方法技能提升卷(一)计算的挑战(PDF 4页)学习资料下载
4 年前 181
8人教版小学一年级下人民币应用题42道(word文档21页)学习资料下载
一年级数学

8人教版小学一年级下人民币应用题42道(word文档21页)学习资料下载

人教版小学一年级下人民币应用题42道(word文档21页)学习资料下载
4 年前 274
8小学一年级【下册】数学-北师大版-易错专攻综合测试卷(PDF 4页)学习资料下载
一年级数学

8小学一年级【下册】数学-北师大版-易错专攻综合测试卷(PDF 4页)学习资料下载

小学一年级【下册】数学-北师大版-易错专攻综合测试卷(PDF 4页)学习资料下载
4 年前 448
8小学六年级上册数学苏教版知识要点(PDF文档共16页电子版下载)
六年级数学

8小学六年级上册数学苏教版知识要点(PDF文档共16页电子版下载)

小学六年级上册数学苏教版知识要点一 长方体和正方体一、长方体的认识1.认识长方体的面、棱、顶...
4 年前 844
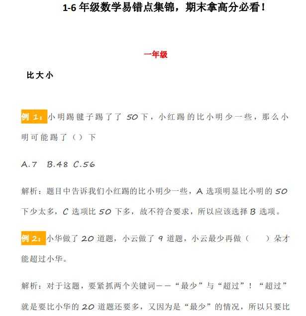
8小升初复习,1-6年级数学易错点集锦(PDF文档共16页电子版下载)
小升初数学

8小升初复习,1-6年级数学易错点集锦(PDF文档共16页电子版下载)

小升初复习,1-6年级数学易错点集锦比 大 小例 1:小 明 踢 毽 子 踢 了 了 50 ...
4 年前 887
8小学一年级下册比多比少专项训练题(word文档4页)学习资料下载
一年级数学

8小学一年级下册比多比少专项训练题(word文档4页)学习资料下载

小学一年级下册比多比少专项训练题(word文档4页)学习资料下载
4 年前 315
123/149 上一页120121122123124125126下一页
师生一起学

师生一起学为您提供小学初中信息技术优质备课教学课件资源,包括:信息技术课件PPT/教案/教学设计/教学计划/少儿编程等。

外部推荐
国家中小学智慧教育平台师生一起学---微信公众号关于本站
微信客服
微信公众

师生一起学

周一至周日 8:00-22:00

(欢迎前来咨询)

合作咨询

Copyright © 2023 - All rights reserved || 网站备案:蜀ICP备2024103379号 | |

  • 首页
  • 课程资源
  • 教材计划
  • 我的
  • 顶部
开通亲,登录后可下载对应资源
普通登录
QQ
微信
微博