师生一起学
  • 网站首页
  • 信息课程资源
    • 三年级课件
    • 四年级课件
    • 五年级课件
    • 六年级课件
    • 七年级课件
    • 试卷
  • 科学课程资源
  • 教材计划
    • 三年级教材计划
    • 四年级教材计划
    • 五年级教材计划
    • 六年级教材计划
  • 少儿编程
    • 电子书
    • 编程课件
    • 视频教程
  • 知识问答
  • 开学第一课
登录

数学文档

  • 最新
  • 热度
  • 更新
  • 评论
  • 随机
【精品】小升初数学知识专项训练-总复习(5)(28页)(DOC文档28页电子档下载)
小升初数学

【精品】小升初数学知识专项训练-总复习(5)(28页)(DOC文档28页电子档下载)

小升初数学专项训练小升初总复习(5)一、选择题1.—瓶墨水的容积约60(    )。米   ...
4 年前 145
【精品】小升初数学知识专项训练(统计与概率)-6统计与概率(2)(41页)(DOC文档共41页电子版下载)
小升初数学

【精品】小升初数学知识专项训练(统计与概率)-6统计与概率(2)(41页)(DOC文档共41页电子版下载)

小升初数学专项训练统计与概率专项训练(2) 基础题一、选择题1.在一幅扇形统计图中,有一个扇...
4 年前 443
【精品】小升初数学知识专项训练(空间与图形)- 4周长公式(1)(37页)(DOC文档共37页电子版下载)
小升初数学

【精品】小升初数学知识专项训练(空间与图形)- 4周长公式(1)(37页)(DOC文档共37页电子版下载)

小升初数学专项训练周长公式(1)基础题一、选择题1.用4个边长是1厘米的小正方形拼成一个大正...
4 年前 152
【精品】小升初数学知识专项训练-总复习(4)(27页)(DOC文档27页电子档下载)
小升初数学

【精品】小升初数学知识专项训练-总复习(4)(27页)(DOC文档27页电子档下载)

小升初数学专项训练小升初总复习(4)一、选择题1.在比例尺是1:70000000的地图上量得...
4 年前 157
【精品】小升初数学知识专项训练(统计与概率)-5统计与概率(1)(36页)(DOC文档共36页电子版下载)
小升初数学

【精品】小升初数学知识专项训练(统计与概率)-5统计与概率(1)(36页)(DOC文档共36页电子版下载)

小升初数学专项训练统计与概率专项训练(1)基础题一、选择题1.以下不是复式折线统计图的特点(...
4 年前 856
【精品】小升初数学知识专项训练(空间与图形)- 3立体图形(20页)(DOC文档共20页电子版下载)
小升初数学

【精品】小升初数学知识专项训练(空间与图形)- 3立体图形(20页)(DOC文档共20页电子版下载)

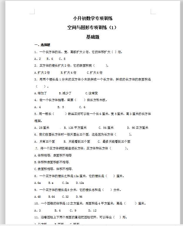
小升初数学专项训练立体图形基础题一、选择题1.一个长方体的长、宽、高都扩大2倍,它的体积扩大...
4 年前 495
【精品】小升初数学知识专项训练一   数与代数-12.比和比例(2)(17页)(DOC文档17页电子档下载)
小升初数学

【精品】小升初数学知识专项训练一 数与代数-12.比和比例(2)(17页)(DOC文档17页电子档下载)

小升初数学知识专项训练 比与比例(2)【基础篇】一、选择题1.已知7X = 8Y,那么下面式...
4 年前 232
【精品】小升初数学知识专项训练(统计与概率)-4可能性(2)(42页)(DOC文档共42页电子版下载)
小升初数学

【精品】小升初数学知识专项训练(统计与概率)-4可能性(2)(42页)(DOC文档共42页电子版下载)

小升初数学专项训练可能性(2)基础题一、选择题1.下面百分率可能大于100%的是(  )A....
4 年前 868
【精品】小升初数学知识专项训练(空间与图形)- 2平面图形(2)(27页)(DOC文档共27页电子版下载)
小升初数学

【精品】小升初数学知识专项训练(空间与图形)- 2平面图形(2)(27页)(DOC文档共27页电子版下载)

小升初数学专项训练平面图形(2)基础题一、选择题1.在一个长10厘米、宽5厘米的长方形中画一...
4 年前 428
【精品】小升初数学知识专项训练一   数与代数-11.比和比例(1)(12页)(DOC文档12页电子档下载)
小升初数学

【精品】小升初数学知识专项训练一 数与代数-11.比和比例(1)(12页)(DOC文档12页电子档下载)

小升初数学知识专项训练 比和比例(1)【基础篇】一、选择题1.在汽车每次运货吨数,运货次数和...
4 年前 354
134/149 上一页131132133134135136137下一页
师生一起学

师生一起学为您提供小学初中信息技术优质备课教学课件资源,包括:信息技术课件PPT/教案/教学设计/教学计划/少儿编程等。

外部推荐
国家中小学智慧教育平台师生一起学---微信公众号关于本站
微信客服
微信公众

师生一起学

周一至周日 8:00-22:00

(欢迎前来咨询)

合作咨询

Copyright © 2023 - All rights reserved || 网站备案:蜀ICP备2024103379号 | |

  • 首页
  • 课程资源
  • 教材计划
  • 我的
  • 顶部
开通亲,登录后可下载对应资源
普通登录
QQ
微信
微博