师生一起学
  • 网站首页
  • 信息课程资源
    • 三年级课件
    • 四年级课件
    • 五年级课件
    • 六年级课件
    • 七年级课件
    • 试卷
  • 科学课程资源
  • 教材计划
    • 三年级教材计划
    • 四年级教材计划
    • 五年级教材计划
    • 六年级教材计划
  • 少儿编程
    • 电子书
    • 编程课件
    • 视频教程
  • 知识问答
  • 开学第一课
登录

五年级

为大家提供小学上下册:五年级语文,五年级数学,五年级英语,各类考试试卷,课本配套知识点,各种专项复习资料,打印电子版,是五年级小学生提升成绩的好网站

  • 五年级
  • 五年级奥数40
  • 年级上下册
  • 全部
  • 1年级上
  • 1年级下
  • 2年级上
  • 2年级下
  • 3年级上
  • 年级下
  • 4年级上
  • 4年级下
  • 5年级上
  • 5年级下
  • 6年级上
  • 6年级下
  • 教材版本
  • 全部
  • 部编人教版
  • 川教版
  • 苏教版
  • 北师大版
  • 沪教版
  • 冀教版
  • 青岛版
  • 西师版
  • 人教PEP
  • 通用版本
  • 外研版
  • 最新
  • 热度
  • 更新
  • 评论
  • 随机
小学五年级上册数学奥数知识点讲解第7课《行程问题》试题附答案(DOC文11页电子档下载)
五年级奥数

小学五年级上册数学奥数知识点讲解第7课《行程问题》试题附答案(DOC文11页电子档下载)

小学五年级上册数学奥数知识点讲解第7课《行程问题》试题附答案(DOC文11页电子档下载)
5 年前 461
小学五年级下册数学奥数知识点讲解第8课《时钟问题》试题附答案(DOC文档13页电子档下载)
五年级奥数

小学五年级下册数学奥数知识点讲解第8课《时钟问题》试题附答案(DOC文档13页电子档下载)

小学五年级下册数学奥数知识点讲解第8课《时钟问题》试题附答案(DOC文档13页电子档下载)
5 年前 770
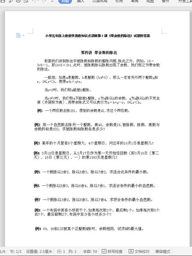
小学五年级上册数学奥数知识点讲解第6课《能被30以下质数整除的数的特征》试题附答案(DOC文档7页电子档下载)
五年级奥数

小学五年级上册数学奥数知识点讲解第6课《能被30以下质数整除的数的特征》试题附答案(DOC文档7页电子档下载)

小学五年级上册数学奥数知识点讲解第6课《能被30以下质数整除的数的特征》试题附答案(DOC文...
5 年前 788
小学五年级下册数学奥数知识点讲解第7课《从不定方程的整数解》试题附答案(DOC文档15页电子档下载)
五年级奥数

小学五年级下册数学奥数知识点讲解第7课《从不定方程的整数解》试题附答案(DOC文档15页电子档下载)

小学五年级下册数学奥数知识点讲解第7课《从不定方程的整数解》试题附答案(DOC文档15页电子...
5 年前 470
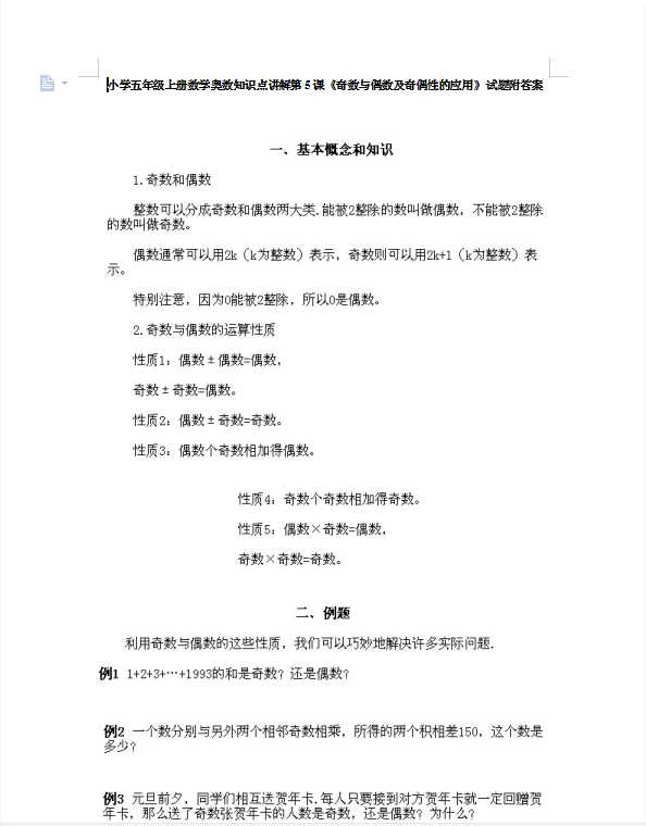
小学五年级上册数学奥数知识点讲解第5课《奇数与偶数及奇偶性的应用》试题附答案(DOC文档11页电子档下载)
五年级奥数

小学五年级上册数学奥数知识点讲解第5课《奇数与偶数及奇偶性的应用》试题附答案(DOC文档11页电子档下载)

小学五年级上册数学奥数知识点讲解第5课《奇数与偶数及奇偶性的应用》试题附答案(DOC文档11...
5 年前 1.2K
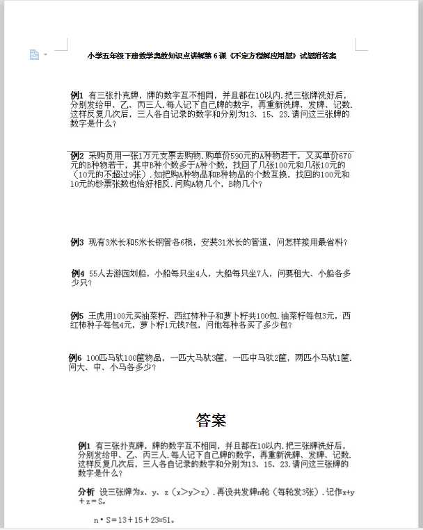
小学五年级下册数学奥数知识点讲解第6课《不定方程解应用题》试题附答案(DOC文档7页电子档下载)
五年级奥数

小学五年级下册数学奥数知识点讲解第6课《不定方程解应用题》试题附答案(DOC文档7页电子档下载)

小学五年级下册数学奥数知识点讲解第6课《不定方程解应用题》试题附答案(DOC文档7页电子档下...
5 年前 735
小学五年级上册数学奥数知识点讲解第4课《带余数的除法》试题附答案(DOC文档6页电子档下载)
五年级奥数

小学五年级上册数学奥数知识点讲解第4课《带余数的除法》试题附答案(DOC文档6页电子档下载)

小学五年级上册数学奥数知识点讲解第4课《带余数的除法》试题附答案(DOC文档6页电子档下载)
5 年前 1.4K
小学五年级下册数学奥数知识点讲解第5课《同余数的概念和性质》试题附答案(DOC文档10页电子档下载)
五年级奥数

小学五年级下册数学奥数知识点讲解第5课《同余数的概念和性质》试题附答案(DOC文档10页电子档下载)

小学五年级下册数学奥数知识点讲解第5课《同余数的概念和性质》试题附答案(DOC文档10页电子...
5 年前 861
小学五年级上册数学奥数知识点讲解第3课《最大公约数和最小公倍数》试题附答案(DOC文档8页电子档下载)
五年级奥数

小学五年级上册数学奥数知识点讲解第3课《最大公约数和最小公倍数》试题附答案(DOC文档8页电子档下载)

小学五年级上册数学奥数知识点讲解第3课《最大公约数和最小公倍数》试题附答案(DOC文档8页电...
5 年前 843
小学五年级下册数学奥数知识点讲解第4课《最大公约数和最小公陪数》试题附答案(DOC文档8页电子档下载)
五年级奥数

小学五年级下册数学奥数知识点讲解第4课《最大公约数和最小公陪数》试题附答案(DOC文档8页电子档下载)

小学五年级下册数学奥数知识点讲解第4课《最大公约数和最小公陪数》试题附答案(DOC文档8页电...
5 年前 699
3/4 上一页1234下一页
师生一起学

师生一起学为您提供小学初中信息技术优质备课教学课件资源,包括:信息技术课件PPT/教案/教学设计/教学计划/少儿编程等。

外部推荐
国家中小学智慧教育平台师生一起学---微信公众号关于本站
微信客服
微信公众

师生一起学

周一至周日 8:00-22:00

(欢迎前来咨询)

合作咨询

Copyright © 2023 - All rights reserved || 网站备案:蜀ICP备2024103379号 | |

  • 首页
  • 课程资源
  • 教材计划
  • 我的
  • 顶部
开通亲,登录后可下载对应资源
普通登录
QQ
微信
微博