师生一起学
  • 网站首页
  • 信息课程资源
    • 三年级课件
    • 四年级课件
    • 五年级课件
    • 六年级课件
    • 七年级课件
    • 试卷
  • 科学课程资源
  • 教材计划
    • 三年级教材计划
    • 四年级教材计划
    • 五年级教材计划
    • 六年级教材计划
  • 少儿编程
    • 电子书
    • 编程课件
    • 视频教程
  • 知识问答
  • 开学第一课
登录

小升初

小升初语文重点归纳_重难点梳理资料_学霸笔记,各学科的真题试卷等资料电子版打印,小升初数学科目重点归纳_重难点梳理资料_学霸笔记,各学科的真题试卷等资料电子版打印,小升初英语重点归纳_重难点梳理资料_学霸笔记,各学科的真题试卷等资料电子版打印

  • 小升初
  • 小升初语文212
  • 小升初数学238
  • 小升初英语54
  • 最新
  • 热度
  • 更新
  • 评论
  • 随机
1-6年级小学数学最容易错的应用题难题选解(pdf文档41页电子档下载)
小升初数学

1-6年级小学数学最容易错的应用题难题选解(pdf文档41页电子档下载)

小学数学难题选解(全)第一章牛顿问题解题关键:牛顿问题,俗称“牛吃草问题”,牛每天吃草,草每...
4 年前 1.0K
【数学】10大招秘诀玩转小学速算(pdf文档23页电子档下载)
小升初数学

【数学】10大招秘诀玩转小学速算(pdf文档23页电子档下载)

【数学】10大招秘诀玩转小学速算(pdf文档23页电子档下载)
4 年前 802
新概念英语第3册完美笔记(doc文档613电页子档下载)
小升初英语

新概念英语第3册完美笔记(doc文档613电页子档下载)

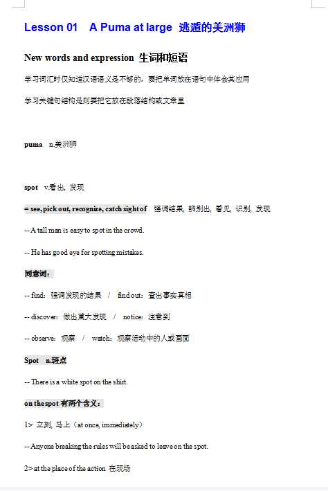
Lesson 01  A Puma at large 逃遁的美洲狮New words and...
4 年前 1.0K
新概念第四册笔记(完美版)(doc文档228电页子档下载)
小升初英语

新概念第四册笔记(完美版)(doc文档228电页子档下载)

新概念第四册笔记(完美版) Lesson 1 Finding fossil man发现化石人...
4 年前 917
新概念第二册笔记(1-68课)(doc文档493电页子档下载)
小升初英语

新概念第二册笔记(1-68课)(doc文档493电页子档下载)

Lesson 1A private conversation私人谈话【New words a...
4 年前 1.3K
小学语文多音字趣味口诀(pdf文档4电页子档下载)
小升初语文

小学语文多音字趣味口诀(pdf文档4电页子档下载)

小学语文多音字趣味口诀1、倒:瓶子倒(dǎo)了,水倒(dào)了出来。2、都:大都(dū名...
4 年前 2.0K
100个文学典故,读懂半个中国(pdf文档11电页子档下载)
小升初语文

100个文学典故,读懂半个中国(pdf文档11电页子档下载)

100 个文学典故·读懂半个中国1、大约四千七百多年前,轩辕(即黄帝)联合炎帝战胜九黎族蚩(...
4 年前 1.3K
关于元宵节的范文大汇总(pdf文档6电页子档下载)
小升初语文

关于元宵节的范文大汇总(pdf文档6电页子档下载)

关于元宵节的范文大汇总小学生元宵节的作文一:元宵节(391 字)今天是元宵节,是个愉快的节日...
4 年前 1.3K
小学数学老师把1-6年级知识点编成儿歌,朗朗上口,家长一定要收藏好!(pdf文档22电页子档下载)
小升初数学

小学数学老师把1-6年级知识点编成儿歌,朗朗上口,家长一定要收藏好!(pdf文档22电页子档下载)

小学数学老师把 1-6 年级知识点编成儿歌,朗 朗上口,家长一定要收藏好! 乘法口诀儿歌 一...
4 年前 677
小学数学老师:班上58人,55人满分!只是因为将它熟记于心!(pdf文档8电页子档下载)
小升初数学

小学数学老师:班上58人,55人满分!只是因为将它熟记于心!(pdf文档8电页子档下载)

小学数学老师:班上58人,55人满分!只是因为将它熟记于心!(pdf文档8电页子档下载)
4 年前 1.2K
4/51 上一页123456下一页
师生一起学

师生一起学为您提供小学初中信息技术优质备课教学课件资源,包括:信息技术课件PPT/教案/教学设计/教学计划/少儿编程等。

外部推荐
国家中小学智慧教育平台师生一起学---微信公众号关于本站
微信客服
微信公众

师生一起学

周一至周日 8:00-22:00

(欢迎前来咨询)

合作咨询

Copyright © 2023 - All rights reserved || 网站备案:蜀ICP备2024103379号 | |

  • 首页
  • 课程资源
  • 教材计划
  • 我的
  • 顶部
开通亲,登录后可下载对应资源
普通登录
QQ
微信
微博