师生一起学
  • 网站首页
  • 信息课程资源
    • 三年级课件
    • 四年级课件
    • 五年级课件
    • 六年级课件
    • 七年级课件
    • 试卷
  • 科学课程资源
  • 教材计划
    • 三年级教材计划
    • 四年级教材计划
    • 五年级教材计划
    • 六年级教材计划
  • 少儿编程
    • 电子书
    • 编程课件
    • 视频教程
  • 知识问答
  • 开学第一课
登录

一年级

为大家提供小学上下册:一年级语文,一年级数学,一年级英语,各类考试试卷,课本配套知识点,各种专项复习资料,打印电子版,是一年级小学生提升成绩的好网站

  • 一年级
  • 一年级数学1491
  • 一年级奥数73
  • 一年级英语37
  • 年级上下册
  • 全部
  • 1年级上
  • 1年级下
  • 2年级上
  • 2年级下
  • 3年级上
  • 年级下
  • 4年级上
  • 4年级下
  • 5年级上
  • 5年级下
  • 6年级上
  • 6年级下
  • 教材版本
  • 全部
  • 部编人教版
  • 川教版
  • 苏教版
  • 北师大版
  • 沪教版
  • 冀教版
  • 青岛版
  • 西师版
  • 人教PEP
  • 通用版本
  • 外研版
  • 最新
  • 热度
  • 更新
  • 评论
  • 随机
【VIP独享】部编版语文小学一年级上册期末复习:课内阅读专项练习+答案(pdf文档7页电子档下载)
一年级数学

【VIP独享】部编版语文小学一年级上册期末复习:课内阅读专项练习+答案(pdf文档7页电子档下载)

部 编 一 年 级 上 册 课 内 阅 读 专 项 练 习一 、 秋 天天气凉了,树叶黄了,...
5 年前 252
【VIP独享】部编版小学一年级上册:句子专项练习+答案(pdf文档4页电子档下载)
一年级数学

【VIP独享】部编版小学一年级上册:句子专项练习+答案(pdf文档4页电子档下载)

【VIP独享】部编版小学一年级上册:句子专项练习+答案(pdf文档4页电子档下载)
5 年前 467
【VIP独享】部编版语文小学一年级上册必背古诗、课文内容汇总(pdf文档3页电子档下载)
一年级数学

【VIP独享】部编版语文小学一年级上册必背古诗、课文内容汇总(pdf文档3页电子档下载)

部 编 一 年 级 上 册 必 背 古 诗 、 课 文1. 《 《 金 木 水 火 土 》一...
5 年前 666
【VIP独享】部编版一年级上册日积月累:词语专项练习题+参考答案(pdf文档7页电子档下载)
一年级数学

【VIP独享】部编版一年级上册日积月累:词语专项练习题+参考答案(pdf文档7页电子档下载)

部 编 一 年 级 上 册 词 语 专 项 练 习一、选一选,填一填。(一)一把 一头 一口...
5 年前 704
【VIP独享】部编版小学一年级上册:语文知识点积累与运用专项练习+答案(pdf文档3页电子档下载)
一年级数学

【VIP独享】部编版小学一年级上册:语文知识点积累与运用专项练习+答案(pdf文档3页电子档下载)

部 编 一 年 级 上 册 积 累 与 运 用 专 项 练 习一 、 我 来 连 一 连 。...
5 年前 1.1K
【VIP独享】【重难点总结】部编版本一年级上册1-8单元单元重难点总结(pdf文档18页电子档下载)
一年级数学

【VIP独享】【重难点总结】部编版本一年级上册1-8单元单元重难点总结(pdf文档18页电子档下载)

部编一年级上册第 1 单元重难点总结一、会认的字天 地 人 你 我 他 四 五 下 足 站 ...
5 年前 359
人教版一年级上册数学知识汇总(DOC文档共7页电子版下载)
一年级数学

人教版一年级上册数学知识汇总(DOC文档共7页电子版下载)

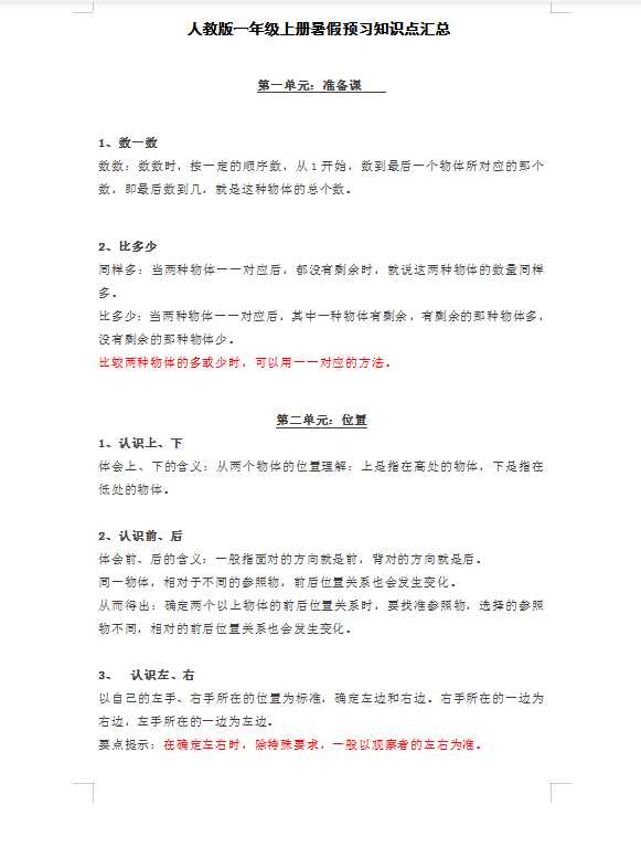
人教版一年级上册暑假预习知识点汇总 第一单元:准备课  1、数一数数数:数数时,按一定的顺序...
5 年前 497
新课标人教版小学一年级上册数学期中模拟卷 (8)(2页DOC文档)资料下载
一年级数学

新课标人教版小学一年级上册数学期中模拟卷 (8)(2页DOC文档)资料下载

新课标人教版小学一年级上册数学期中模拟卷 (8)(2页DOC文档)资料下载
6 年前 715
新课标人教版小学一年级上册数学期中模拟卷(15)(2页PDF文档)资料下载
一年级数学

新课标人教版小学一年级上册数学期中模拟卷(15)(2页PDF文档)资料下载

新课标人教版小学一年级上册数学期中模拟卷(15)(2页PDF文档)资料下载
6 年前 438
人教版数学小学一年级上册期末复习题整理(14页DOC文档)资料下载
一年级数学

人教版数学小学一年级上册期末复习题整理(14页DOC文档)资料下载

人教版数学小学一年级上册期末复习题整理(14页DOC文档)资料下载
6 年前 136
44/49 上一页41424344454647下一页
师生一起学

师生一起学为您提供小学初中信息技术优质备课教学课件资源,包括:信息技术课件PPT/教案/教学设计/教学计划/少儿编程等。

外部推荐
国家中小学智慧教育平台师生一起学---微信公众号关于本站
微信客服
微信公众

师生一起学

周一至周日 8:00-22:00

(欢迎前来咨询)

合作咨询

Copyright © 2023 - All rights reserved || 网站备案:蜀ICP备2024103379号 | |

  • 首页
  • 课程资源
  • 教材计划
  • 我的
  • 顶部
开通亲,登录后可下载对应资源
普通登录
QQ
微信
微博