师生一起学
  • 网站首页
  • 信息课程资源
    • 三年级课件
    • 四年级课件
    • 五年级课件
    • 六年级课件
    • 七年级课件
    • 试卷
  • 科学课程资源
  • 教材计划
    • 三年级教材计划
    • 四年级教材计划
    • 五年级教材计划
    • 六年级教材计划
  • 少儿编程
    • 电子书
    • 编程课件
    • 视频教程
  • 知识问答
  • 开学第一课
登录

小升初数学

  • 最新
  • 热度
  • 更新
  • 评论
  • 随机
【精品】小升初数学试题精粹100例及解析全国难题(DOC文档92页电子档下载)
小升初数学

【精品】小升初数学试题精粹100例及解析全国难题(DOC文档92页电子档下载)

【精品】小升初数学试题精粹100例及解析-全国难题1.(2014•长沙)课外拓展如图所示,长...
4 年前 986
小升初数学高频考点过关演练4-比和比例(试卷版+答案解析版)(DOC文档21页电子档下载)
小升初数学

小升初数学高频考点过关演练4-比和比例(试卷版+答案解析版)(DOC文档21页电子档下载)

小升初数学高频考点过关演练4比和比例(原卷)一、填空题。1.,当x等于(    )时,才能组...
4 年前 315
【精品】小升初数学攻克难点真题解析-特殊专题全国通用(DOC文档55页电子档下载)
小升初数学

【精品】小升初数学攻克难点真题解析-特殊专题全国通用(DOC文档55页电子档下载)

特殊专题难点一、最大与最小1.(长沙县)一张圆桌有15个座位,已经有n个人按某种方式就座.当...
4 年前 282
【精品】小升初数学试题精粹100例及解析全国经典题(DOC文档95页电子档下载)
小升初数学

【精品】小升初数学试题精粹100例及解析全国经典题(DOC文档95页电子档下载)

【精品】小升初数学试题精粹100例及解析-全国经典题1.(长沙县)甲,乙两名自行车运动员在周...
4 年前 532
小升初数学高频考点过关演练3-简易方程(试卷版+答案解析版)(DOC文档20页电子档下载)
小升初数学

小升初数学高频考点过关演练3-简易方程(试卷版+答案解析版)(DOC文档20页电子档下载)

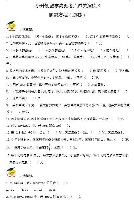
小升初数学高频考点过关演练3简易方程(原卷)一、填空题。1.3个连续自然数,中间一个数是m,...
4 年前 636
【精品】小升初数学攻克难点真题解析-探索规律全国通用(DOC文档40页电子档下载)
小升初数学

【精品】小升初数学攻克难点真题解析-探索规律全国通用(DOC文档40页电子档下载)

探索规律难点一、事物的间隔排列规律1.(2014•天河区)如图排列,则第2014个图是(  ...
4 年前 792
【精品】小升初数学试题精粹100例及解析全国常考题(DOC文档69页电子档下载)
小升初数学

【精品】小升初数学试题精粹100例及解析全国常考题(DOC文档69页电子档下载)

【精品】小升初数学试题精粹100例及解析-全国常考题1.(长沙)五位裁判员给一名体操运动员评...
4 年前 783
湖北省武汉市某外国语中学招生数学真卷含答案(PDF文档共6页电子版下载)
小升初数学

湖北省武汉市某外国语中学招生数学真卷含答案(PDF文档共6页电子版下载)

湖北省武汉市某外国语中学招生数学真卷含答案(PDF文档共6页电子版下载)
4 年前 567
【精品】小升初数学攻克难点真题解析-算式谜、数阵与进位制全国通用(DOC文档22页电子档下载)
小升初数学

【精品】小升初数学攻克难点真题解析-算式谜、数阵与进位制全国通用(DOC文档22页电子档下载)

算式谜、数阵与进位制一、填空题(共20小题)1.(2014•济南)请你在算式1+2×3+4×...
4 年前 513
河南省开封市小升初数学真卷含答案(PDF文档共6页电子版下载)
小升初数学

河南省开封市小升初数学真卷含答案(PDF文档共6页电子版下载)

河南省开封市小升初数学真卷一、填空题。(每小题 分,共分)地球上每年约有公顷的森林被毁掉。这...
4 年前 516
10/25 上一页78910111213下一页
师生一起学

师生一起学为您提供小学初中信息技术优质备课教学课件资源,包括:信息技术课件PPT/教案/教学设计/教学计划/少儿编程等。

外部推荐
国家中小学智慧教育平台师生一起学---微信公众号关于本站
微信客服
微信公众

师生一起学

周一至周日 8:00-22:00

(欢迎前来咨询)

合作咨询

Copyright © 2023 - All rights reserved || 网站备案:蜀ICP备2024103379号 | |

  • 首页
  • 课程资源
  • 教材计划
  • 我的
  • 顶部
开通亲,登录后可下载对应资源
普通登录
QQ
微信
微博