师生一起学
  • 网站首页
  • 信息课程资源
    • 三年级课件
    • 四年级课件
    • 五年级课件
    • 六年级课件
    • 七年级课件
    • 试卷
  • 科学课程资源
  • 教材计划
    • 三年级教材计划
    • 四年级教材计划
    • 五年级教材计划
    • 六年级教材计划
  • 少儿编程
    • 电子书
    • 编程课件
    • 视频教程
  • 知识问答
  • 开学第一课
登录

小升初数学

  • 最新
  • 热度
  • 更新
  • 评论
  • 随机
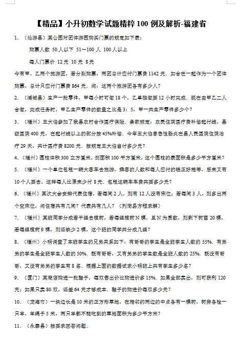
【精品】小升初数学试题精粹100例及解析山东省(DOC文档74页电子档下载)
小升初数学

【精品】小升初数学试题精粹100例及解析山东省(DOC文档74页电子档下载)

【精品】小升初数学试题精粹100例及解析-山东省1.(2014•济南)加工一批零件,甲乙合作...
4 年前 464
小升初数学高频考点过关演练6-图形的认识与测量(试卷版+答案解析版)(DOC文档28页电子档下载)
小升初数学

小升初数学高频考点过关演练6-图形的认识与测量(试卷版+答案解析版)(DOC文档28页电子档下载)

小升初数学高频考点过关演练6图形的认识与测量(原卷)一、填空题。1.一个直角三角形,以一条直...
4 年前 371
【精品】小升初数学攻克难点真题解析-有关圆、圆锥、圆柱的应用题全国通用(DOC文档35页电子档下载)
小升初数学

【精品】小升初数学攻克难点真题解析-有关圆、圆锥、圆柱的应用题全国通用(DOC文档35页电子档下载)

有关圆、圆锥、圆柱的应用题难点一、有关圆的应用题[来源:学科网]1.(2013•广州)一只挂...
4 年前 879
【精品】小升初数学试题精粹100例及解析全国应用题(1)(DOC文档70页电子档下载)
小升初数学

【精品】小升初数学试题精粹100例及解析全国应用题(1)(DOC文档70页电子档下载)

【精品】小升初数学试题精粹100例及解析-全国应用题1.(2015•长沙)参加运动会的女运动...
4 年前 343
小升初数学高频考点过关演练5-量与计量(试卷版+答案解析版)(DOC文档29页电子档下载)
小升初数学

小升初数学高频考点过关演练5-量与计量(试卷版+答案解析版)(DOC文档29页电子档下载)

小升初数学高频考点过关演练5量与计量(原卷)一、填空题。1.常用的长度单位有(    ),常...
4 年前 276
【精品】小升初数学攻克难点真题解析-统计与概率全国通用(DOC文档42页电子档下载)
小升初数学

【精品】小升初数学攻克难点真题解析-统计与概率全国通用(DOC文档42页电子档下载)

统计与概率一、选择题(共20小题)1.(2014•芜湖县)六(1)班同学的身高情况如下表.身...
4 年前 365
【精品】小升初数学试题精粹100例及解析全国难题(DOC文档92页电子档下载)
小升初数学

【精品】小升初数学试题精粹100例及解析全国难题(DOC文档92页电子档下载)

【精品】小升初数学试题精粹100例及解析-全国难题1.(2014•长沙)课外拓展如图所示,长...
4 年前 1.1K
小升初数学高频考点过关演练4-比和比例(试卷版+答案解析版)(DOC文档21页电子档下载)
小升初数学

小升初数学高频考点过关演练4-比和比例(试卷版+答案解析版)(DOC文档21页电子档下载)

小升初数学高频考点过关演练4比和比例(原卷)一、填空题。1.,当x等于(    )时,才能组...
4 年前 341
【精品】小升初数学攻克难点真题解析-特殊专题全国通用(DOC文档55页电子档下载)
小升初数学

【精品】小升初数学攻克难点真题解析-特殊专题全国通用(DOC文档55页电子档下载)

特殊专题难点一、最大与最小1.(长沙县)一张圆桌有15个座位,已经有n个人按某种方式就座.当...
4 年前 282
【精品】小升初数学试题精粹100例及解析全国经典题(DOC文档95页电子档下载)
小升初数学

【精品】小升初数学试题精粹100例及解析全国经典题(DOC文档95页电子档下载)

【精品】小升初数学试题精粹100例及解析-全国经典题1.(长沙县)甲,乙两名自行车运动员在周...
4 年前 532
12/25 上一页9101112131415下一页
师生一起学

师生一起学为您提供小学初中信息技术优质备课教学课件资源,包括:信息技术课件PPT/教案/教学设计/教学计划/少儿编程等。

外部推荐
国家中小学智慧教育平台师生一起学---微信公众号关于本站
微信客服
微信公众

师生一起学

周一至周日 8:00-22:00

(欢迎前来咨询)

合作咨询

Copyright © 2023 - All rights reserved || 网站备案:蜀ICP备2024103379号 | |

  • 首页
  • 课程资源
  • 教材计划
  • 我的
  • 顶部
开通亲,登录后可下载对应资源
普通登录
QQ
微信
微博