师生一起学
  • 网站首页
  • 信息课程资源
    • 三年级课件
    • 四年级课件
    • 五年级课件
    • 六年级课件
    • 七年级课件
    • 试卷
  • 科学课程资源
  • 教材计划
    • 三年级教材计划
    • 四年级教材计划
    • 五年级教材计划
    • 六年级教材计划
  • 少儿编程
    • 电子书
    • 编程课件
    • 视频教程
  • 知识问答
  • 开学第一课
登录

小升初数学

  • 最新
  • 热度
  • 更新
  • 评论
  • 随机
小升初数学高频考点过关演练3-简易方程(试卷版+答案解析版)(DOC文档20页电子档下载)
小升初数学

小升初数学高频考点过关演练3-简易方程(试卷版+答案解析版)(DOC文档20页电子档下载)

小升初数学高频考点过关演练3简易方程(原卷)一、填空题。1.3个连续自然数,中间一个数是m,...
5 年前 1.1K
【精品】小升初数学攻克难点真题解析-探索规律全国通用(DOC文档40页电子档下载)
小升初数学

【精品】小升初数学攻克难点真题解析-探索规律全国通用(DOC文档40页电子档下载)

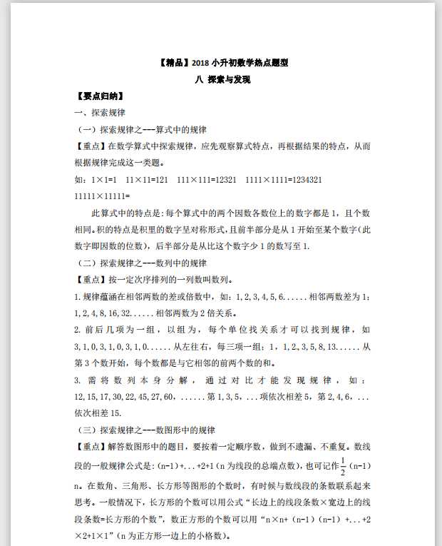
探索规律难点一、事物的间隔排列规律1.(2014•天河区)如图排列,则第2014个图是(  ...
5 年前 1.5K
【精品】小升初数学试题精粹100例及解析全国常考题(DOC文档69页电子档下载)
小升初数学

【精品】小升初数学试题精粹100例及解析全国常考题(DOC文档69页电子档下载)

【精品】小升初数学试题精粹100例及解析-全国常考题1.(长沙)五位裁判员给一名体操运动员评...
5 年前 1.0K
【精品】小升初数学知识专项训练-总复习(5)(28页)(DOC文档28页电子档下载)
小升初数学

【精品】小升初数学知识专项训练-总复习(5)(28页)(DOC文档28页电子档下载)

小升初数学专项训练小升初总复习(5)一、选择题1.—瓶墨水的容积约60(    )。米   ...
5 年前 145
【精品】小升初数学知识专项训练(统计与概率)-6统计与概率(2)(41页)(DOC文档共41页电子版下载)
小升初数学

【精品】小升初数学知识专项训练(统计与概率)-6统计与概率(2)(41页)(DOC文档共41页电子版下载)

小升初数学专项训练统计与概率专项训练(2) 基础题一、选择题1.在一幅扇形统计图中,有一个扇...
5 年前 538
【精品】小升初数学知识专项训练(空间与图形)- 4周长公式(1)(37页)(DOC文档共37页电子版下载)
小升初数学

【精品】小升初数学知识专项训练(空间与图形)- 4周长公式(1)(37页)(DOC文档共37页电子版下载)

小升初数学专项训练周长公式(1)基础题一、选择题1.用4个边长是1厘米的小正方形拼成一个大正...
5 年前 194
小升初小学数学总复习资料(PPT文档共7页电子版下载)
小升初数学

小升初小学数学总复习资料(PPT文档共7页电子版下载)

小升初小学数学总复习资料常用的数量关系式1、每份数×份数=总数 总数÷每份数=份数 总数÷份...
5 年前 1.2K
四五六年级·小升初计算题专题复习(四则运算+小数加减法)(PPT文档共15页电子版下载)
小升初数学

四五六年级·小升初计算题专题复习(四则运算+小数加减法)(PPT文档共15页电子版下载)

学知识总复习之专题复习·四则运算一 定义1.什么是四则运算?加法运算、减法运算、乘法运算、除...
5 年前 607
小升初数学统计与概率专项训练(PDF文档共11页电子版下载)
小升初数学

小升初数学统计与概率专项训练(PDF文档共11页电子版下载)

小升初数学统计与概率专项训练注意事项:1.答题前填写好自己的姓名、班级、考号等信息 2.请将...
5 年前 425
小升初数学知识点汇总(DOC文档共18页电子版下载)
小升初数学

小升初数学知识点汇总(DOC文档共18页电子版下载)

倍,求另一个数是多少。( 6) 解答除法应用题:a把一个数平均分成几份,求每一份是多少的应用...
5 年前 751
13/25 上一页10111213141516下一页
师生一起学

师生一起学为您提供小学初中信息技术优质备课教学课件资源,包括:信息技术课件PPT/教案/教学设计/教学计划/少儿编程等。

外部推荐
国家中小学智慧教育平台师生一起学---微信公众号关于本站
微信客服
微信公众

师生一起学

周一至周日 8:00-22:00

(欢迎前来咨询)

合作咨询

Copyright © 2023 - All rights reserved || 网站备案:蜀ICP备2024103379号 | |

  • 首页
  • 课程资源
  • 教材计划
  • 我的
  • 顶部
开通亲,登录后可下载对应资源
普通登录
QQ
微信
微博